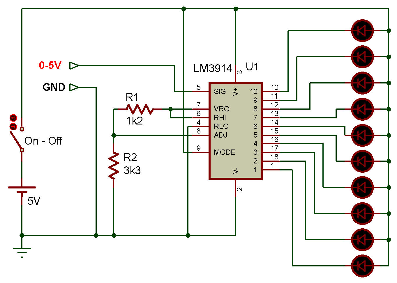
5V LED voltmeter circuit using LM3914

Circuits Divers / Various Circuits