LM3914 - LM3915 - LM3916
Circuits Divers / Various Circuits
Imaginez que vous possédiez de nombreux
amplificateurs de puissance. Parce que vous aimez écouter de la musique.
Vous aimez synchroniser votre musique avec la lumière, n'est-ce pas ? Un circuit
de vumètre LM3914-15-16 sont des excellents circuits intégrés que vous devriez
connaître.
Comment ?
Ces circuits intégrés peuvent
piloter des afficheurs LED pour indiquer le niveau audio, c'est magnifique.
Pourquoi l'utiliser ?
Très répandu – Lorsque vous vous rendez dans un
magasin de composants électroniques pour acheter un kit de Vumètre, vous verrez
souvent le LM3914 ou
LM3915 ou LM3916.
Ils permetent d'assembler différents composants
et de créer des modèles prêts à l'emploi.
Facile à modifier, il se prête
à de nombreuses transformations.
Par exemple, ils peuvent servir à créer des guirlandes lumineuses pour décorer un sapin de Noël, pour un résultat original et unique. Certains les utilisent même pour fabriquer un voltmètre à 10 niveaux.
Bon marché – Un excellent rapport qualité-prix.
Des fonctionnalités simples
Le LM3914 a un affichage linéaire.
Fournit un affichage analogique linéaire à 10 niveaux, idéal pour les indicateurs de tension, de batterie ou de force du signal.
Applications typiques
Indicateurs de niveau de
tension
Moniteurs de niveau de batterie
VU-mètres de puissance du signal
audio
Le LM3915 a un affichage logarithmique.
Fournit un affichage par paliers de 3 dB, offrant une plage de 30 dB.
Applications courantes :
Indicateurs de niveau
audio (VU-mètres) : Idéaux pour la surveillance de l’audio, de la puissance et
de la force des signaux RF grâce à leur échelle logarithmique de 3 dB.
Mesure de signaux analogiques : Utile pour mesurer l’intensité lumineuse, les
vibrations ou d’autres signaux analogiques.
Affichage visuel : Remplace
les indicateurs conventionnels par des graphiques à barres LED plus robustes et
à réponse rapide.
Le LM3916 a un affichage semi-logarithmique
Idéal pour les vumètres audio, avec des incréments de 3 dB par pas (-20dB to +3dB).
Applications courantes :
Indicateurs de niveau
audio (VU-mètres)
Indicateurs de puissance du signal
Moniteurs de
batterie
Caractéristiques communes
Pilote des LED, des écrans LCD ou des tubes fluorescents sous vide
Mode d'affichage (barres ou points) sélectionnable par l'utilisateur
Extensible jusqu'à 100 affichages
Référence de tension interne : 1,2 V à 12 V
Fonctionne avec une alimentation unique inférieure à 3 V
Courant de sortie des LEDs programmable de 2 mA à 30 mA
Absence de multiplexage et d'interaction entre les sorties
Entrée supportant 35 V sans dommage ni signaux parasites
Sorties du pilote de LED à courant régulé et collecteur ouvert
Compatibles avec les logiques TTL et CMOS
Diviseur interne à 10 pas flottant et référençable sur une large plage de tensions
LM3914, LM3915, LM3916 pinout

Block Diagram (Diagramme fonctionnel)

Nous entrons la tension à mesurer sur la broche 5 (supporte une tension jusqu'à + 35V), et, via le tampon, qui a un gain de un.
Ensuite, va à l’entrée inverseuse de 10 amplis opérationnels. La sortie de chaque ampli-op peut piloter le courant jusqu'à 30 mA.

Contrôle de
la luminosité des LED
Le courant circulant à travers chaque LED peut être contrôlé au niveau de R1 qui est connecté entre la broche 7 et la broche 8.
Courant LED : ILed = 12,5 / R1 (où R1 est entre la pin 7 et 8 typiquement 1,2K).
Limite de courant :
Placez une résistance de 1k2 à 2k2 entre la broche 7 et la broche 8.
ILed ne doit pas dépasser 30 mA pour éviter la surchauffe du composant.
À la broche 7, donnez une tension de référence de 1,2 V.
Par rapport à la broche 8, R1 est égal à 1,2K. Il en
résulte que le courant circulant depuis la broche 7 est approximativement égal à
1 mA.
Ainsi, le courant circulant dans chaque LED est d'environ 10 mA,
soit environ 10 fois le courant sur la broche 7.
MODE d'affichage
LM3914
La broche 9 est utilisée pour contrôler le mode de l'affichage LED.
Si elle reste flottante, les LEDs s’afficheront en mode Dot.
Si elle est connecté à V+,
les LEDs s’afficheront sous forme de graphique à barres
(Bar Graph).
Mode graphique à barres (Bar
Graph): connexion de la broche 9 à V+.
Par exemple, si l'entrée la tension est de 0,36 V, LED1, LED2 et LED3 s'allumeront.
(La LED1 commence à s'allumer à 0,12 V, la LED2 s'allume à 0,24 V, la LED3 à 0,36 V)
Mode DOT : laissez la broche 9 flottante.
Dans ce cas, si la tension d'entrée est de 0,36 V, le résultat est que seule la LED3 est lumineuse.
LM3915 et LM3916
Dans le cas du LM3915, les résistances série au sein du CI ne seront pas toutes égales.
Elles sont disposés en mode échelle logarithmique. Cela produira une différence de 3 dB à chaque étape.
Par exemple, le 10ème pas serait de 30 dB.
Dans le cas du LM3916, les valeurs de résistance interne sont disposées sur une échelle semi-logarithmique.
Un exemple d'utilisation du LM3916 est un VU-mètre.
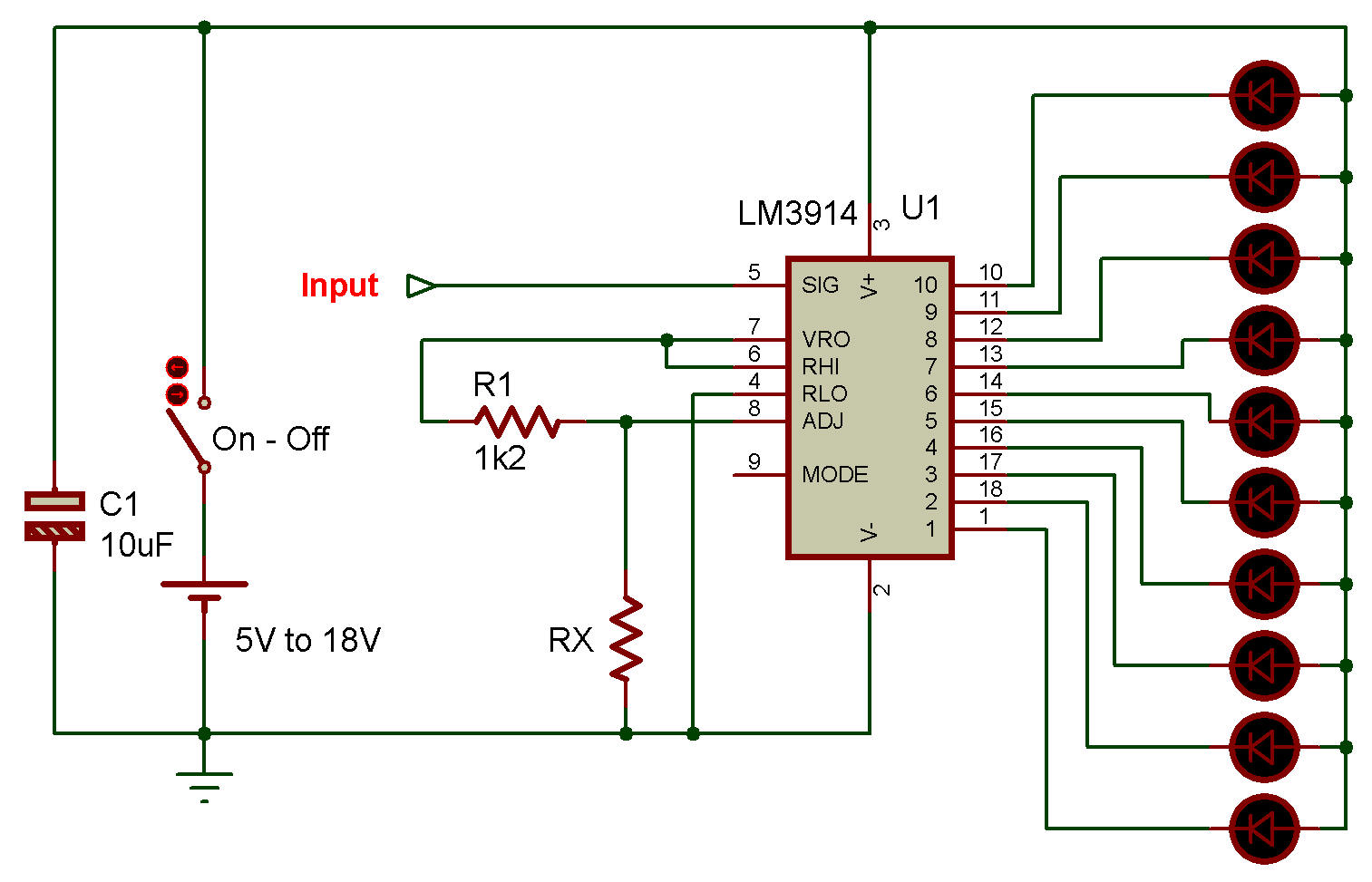
Exemple de circuit LM3914
Non seulement cela, nous apprendrons comment l’utiliser avec l’exemple de circuit ci-dessous.
Circuit voltmètre 1,2 V à 35 V utilisant LM3914
Pin 5 = Entrée supportant 35 V Maximum.
Voir le circuit ci-dessous. C'est un exemple d'affichage de points (DOT).
Pour avoir un affichage sous forme de graphique à barres (Bar Graph) connectez la broche 9 à V+.

Il peut afficher les résultats de mesure à pleine échelle de 1,2 V à 35 V selon la configuration de Rx.
Par exemple, si Rx = 0 ohms, la lecture à pleine échelle sera égale à 1,2 V.
Calcul de (Référence de tension) :

La formule est VRef = 1,25 x (1 + R2/R1).
où R1 est entre les broches 7 et 8 et R2 est entre la broche 8 et la masse
R2 (RX) = R1 x ((VRef / 1,25) - 1)
Ex. R1 = 1k2
R2 = 1k2 x ((VRef / 1,25) - 1)
Entrée (Pin 5) :
La tension maximale à mesurer avant que les 10 LED ne s'allument est égale à VRef.
Le courant d'entrée est très faible (haute impédance).
Plage de tension d'entrée :
si RLO (broche 4) est mis à la terre et que RHI (broche 6) est connecté à VRef, la plage d'entrée est de 0 V à VRef.

Si vous voulez avoir un voltmètre supérieur à 35V vous devez utilisez un diviseur de tension pour la broche 5.
Voir LED voltmeter circuit using LM3914
Circuit voltmètre 0-10 V utilisant une diode Zener et LM3914
Voir le circuit ci-dessous, la broche 4 est connectée à la masse et la broche 6 à une diode Zener de 10 V.

Il en résulte un affichage compris entre 0 et 10 V,
chaque niveau d'éclairage entre deux LED adjacentes correspondant à 1 V.
Voltmètre à pleine échelle réglable

Il est possible de régler la tension sur toute l'échelle en ajustant VR1.
Par exemple, en réglant RV1 à 2,4 kΩ, la tension sur
la broche 8 atteint 2,4 V. Par conséquent, la tension sur la broche 7 passe à
3,6 V. On peut donc lire une tension maximale de 3,6 V.
Et si RV1 est
réglé à 9,8 kΩ, la tension maximale lue sera de 11 V.
Affichage du
voltmètre se situant entre 10 V et 15 V.

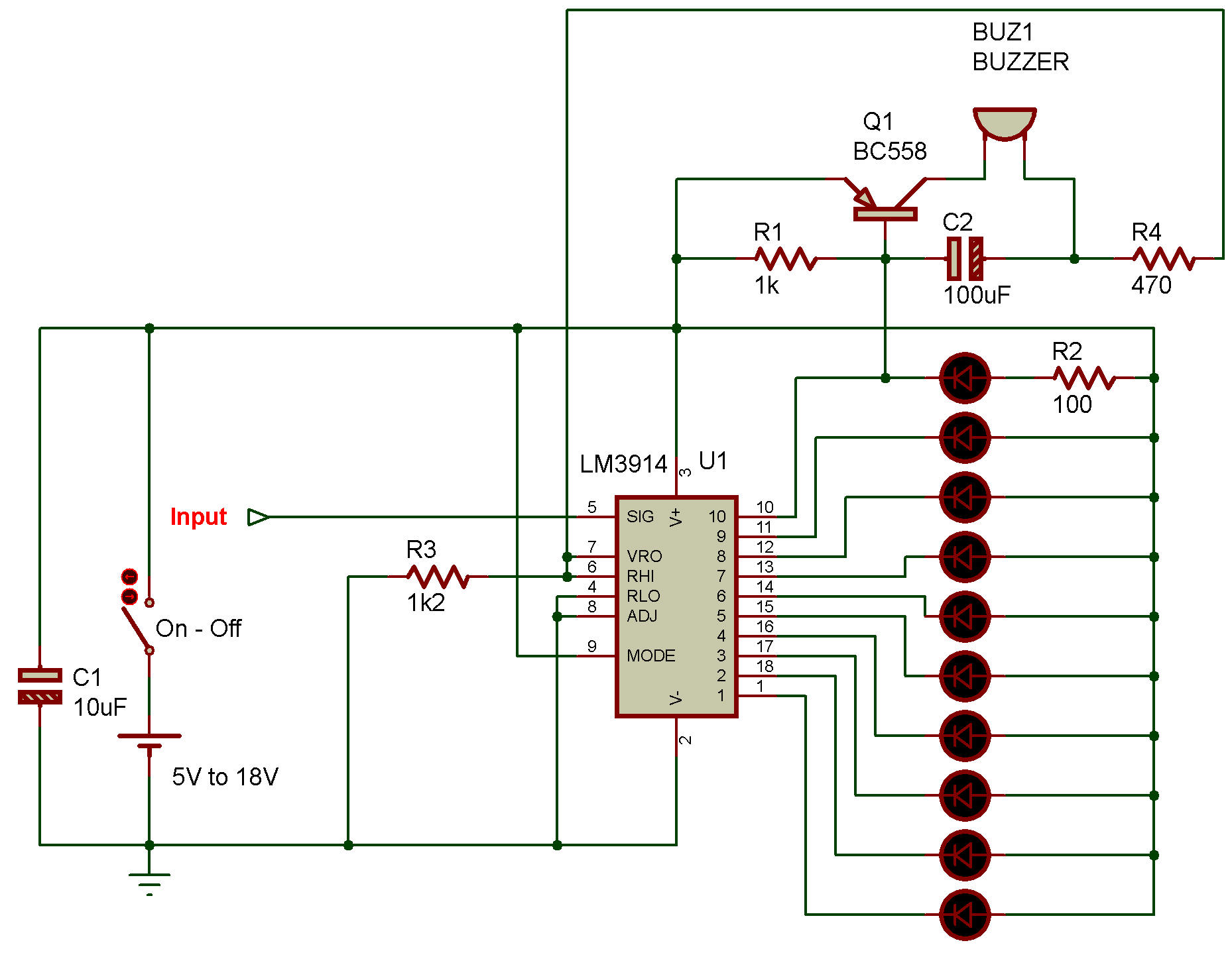
Circuit d'alarme du voltmètre pleine échelle

Un signal sonore retentit lors d'une mesure à pleine échelle.
Ceci est dû à la tension basse de la broche 10 du circuit intégré U1.
Par conséquent, le transistor Q1 fonctionne et le buzzer émet un signal sonore.