Des circuits qui mémorisent des informations
Mes premiers pas en Électronique
À la section Comment les circuits comprennent les uns et les zéros, vous avez appris à stocker des bits à l'aide d'interrupteurs.
Tant que les interrupteurs ne changent pas, les bits restent inchangés. Mais il faut les régler manuellement, ce qui n'est pas très efficace.
À la section Des circuits qui font des choix, vous avez découvert les portes logiques et comment les utiliser pour jouer avec les uns et les zéros.
Je vais maintenant vous montrer comment utiliser les portes logiques pour créer une mémoire électronique qui enregistre les bits, même après avoir modifié l'entrée.
À la fin de cette section, vous construirez votre propre lanceur de pile ou face électronique !
Sauvegarder un bit à la fois
Voir aussi : Circuits séquentiels dans Conception logique numérique
Un circuit mémoire simple est un verrou SR. Vous pouvez créer un verrou SR avec deux portes NOR, chaque verrou pouvant stocker un bit de données.

Q démarre à 0, et ce circuit ne met pas à jour sa sortie tant que vous n'utilisez pas R ou S pour le lui demander, ce qui s'appelle le verrouillage du bit.
S et R signifient respectivement « set » et « reset » :
lorsque vous mettez le verrou à 1, Q passe à 1.
Lorsque vous le réinitialisez, Q passe à 0.
Comme l'indique la table de vérité du verrou SR, vous pouvez mettre le verrou à 1 en plaçant un 1 sur l'entrée S et un 0 sur l'entrée R.
Pour le réinitialiser, vous placeriez un 1 sur l'entrée R et un 0 sur l'entrée S.
Voyons comment fonctionne le réglage de Q à 1.

La sortie d'une porte NOR est à 1 lorsque toutes les entrées sont à 0.
Lorsque S (set) est à 1, la sortie de la porte NOR inférieure est à 0, quelle que soit la valeur de l'autre entrée de cette porte. La sortie est connectée à une entrée de l'autre porte NOR, avec R (reset).
Comme R est à 0, il y a deux 0 dans la porte NOR supérieure, ce qui donne la sortie Q à 1.
Un meilleur circuit mémoire
En ajoutant quelques portes supplémentaires au verrou SR, vous pouvez créer un verrou D, qui définit la sortie Q sur la valeur de l'entrée D lorsque l'entrée C est à 1.

Le verrou D est une amélioration par rapport au verrou SR, car vous pouvez modifier D, l'entrée de données, autant que vous le souhaitez, et Q ne changera pas, sauf si vous définissez C, l'entrée de contrôle, à 1.
La sortie de la porte NOR inférieure sera toujours à l'opposé de la sortie Q, et cette sortie est étiquetée Q¯ pour l'indiquer.
Mémoire qui ne change qu'à un certain moment
Le verrou D présente un point faible : lorsque C est à 1, modifier D modifie également la sortie Q.
Que faire si vous ne souhaitez pas que la sortie change immédiatement ?
Les ordinateurs utilisent un signal d'horloge pour indiquer aux circuits internes quand une action doit se produire, par exemple quand stocker de nouvelles données.
Un signal d'horloge est simplement une tension qui s'active et se désactive en continu, c'est-à-dire qu'elle oscille constamment entre 1 et 0.
Ce signal est similaire à celui envoyé au haut-parleur dans « Projet n° 16 : Créez votre propre son avec le minuteur 555 » à la section Construire un instrument de musique.
Pour réduire les risques d'erreurs, les actions telles que les calculs ou le stockage de données ne se produisent que lorsque le signal d'horloge passe de l'état désactivé à l'état activé ou inversement.
C'est ce qu'on appelle le déclenchement par front.
Si un circuit effectue une action lorsque le signal d'horloge passe de l'état désactivé à l'état activé, cette action se produit sur le front montant et le circuit est déclenché par front positif.
Un circuit qui déclenche une action sur le front descendant, lorsque l'horloge passe de l'état activé à l'état désactivé, est déclenché par front négatif.
Une bascule est un verrou qui met à jour sa sortie lorsqu'il est déclenché par le front d'un signal d'horloge. On peut en créer une en combinant deux verrous D et une porte NOT. C'est ce qu'on appelle une bascule D.

La tension de sortie Q ne peut changer que lorsque la tension CLK passe de haut en bas, de 1 à 0.
Voici comment cela fonctionne.

Lorsque CLK est à 0, Y et Q ne changent pas (1).
Lorsque CLK passe à 1 (2), Y change pour correspondre à l'entrée D du verrou D n° 1.
Mais la porte NOT inverse le 1, mettant C du verrou D n° 2 à 0, donc Q ne change pas.
Lorsque CLK revient à 0 (3), C du verrou D n° 2 passe à 1, la valeur de Y est enregistrée dans le verrou n° 2 et Q change pour correspondre à Y.
Remarque :
la bascule Q se met à jour lorsque le signal d'horloge passe d'une tension élevée à une tension basse. Cette bascule est donc déclenchée par front négatif.
Voici le symbole du schéma de circuit d'une bascule D déclenchée par front positif :

Au lieu d'écrire CLK pour l'entrée d'horloge, le symbole de la bascule D porte un marquage >.
Remarquez la bulle sur la sortie Q¯.
Tout comme sur le symbole de la porte NOT, la bulle signifie que Q¯ est la version inversée de Q.
Une sortie qui bascule
Avec un simple fil, vous pouvez transformer une bascule D en un circuit qui en commute un autre.
Par exemple, imaginez que vous souhaitiez allumer et éteindre une lumière.
La bascule D stocke une valeur sur son entrée, D, lorsque son horloge passe de la tension basse à la tension haute (si elle est déclenchée par un front positif).
Si vous connectez la sortie inversée Q¯ de la bascule D à D, l'entrée de la bascule sera toujours à l'opposé de Q. Chaque fois que l'entrée d'horloge se déclenche, la sortie passe à la valeur opposée et la lumière bascule.

Voyons ce concept en action !
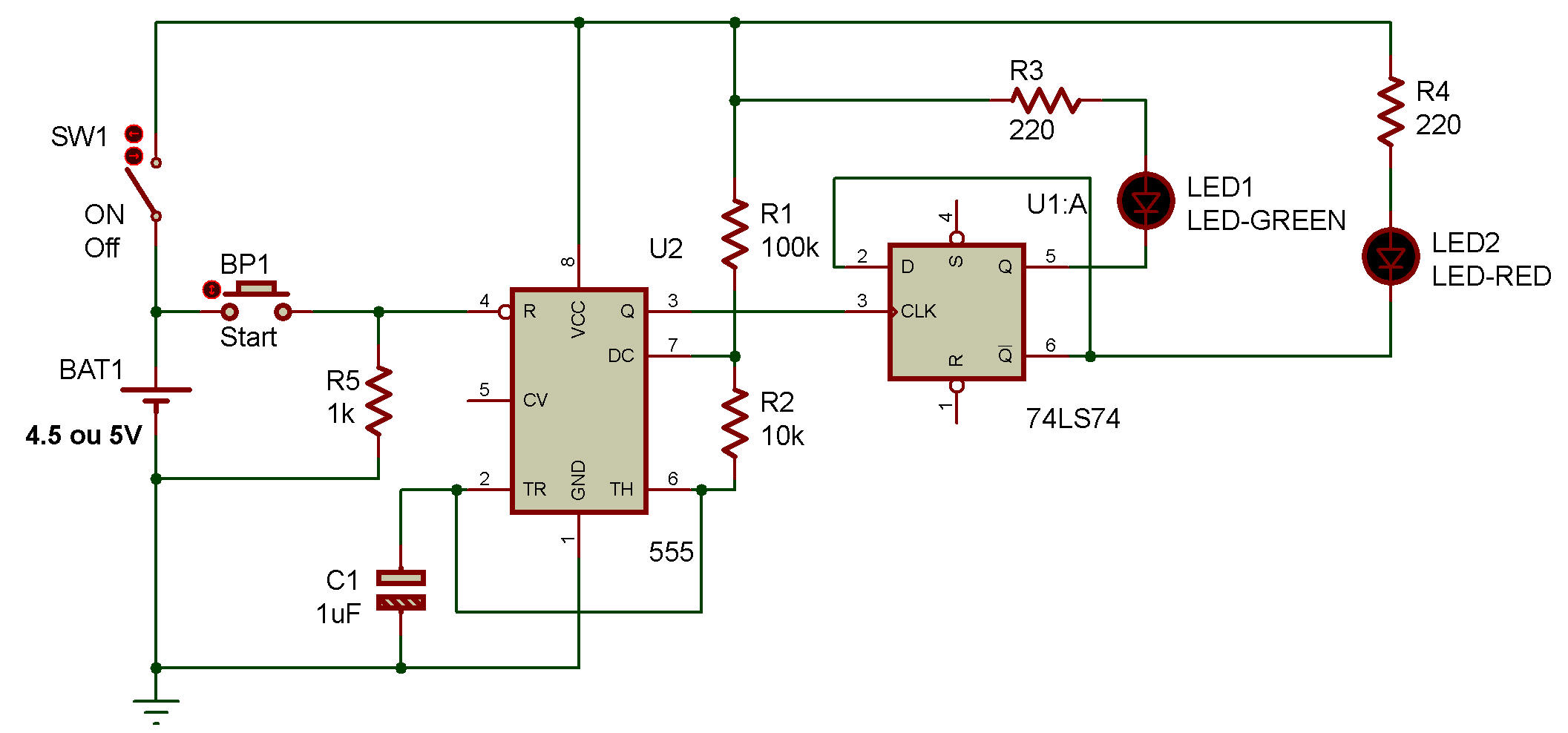
Projet n° 22 : Un monnayeur électronique
Pour ce projet, vous allez construire un pile ou face électronique équipé
d'une minuterie 555, d'une bascule D, d'un bouton-poussoir et de deux LED.
À la section Construire un
instrument de musique, vous avez construit plusieurs circuits de minuterie
555 qui activaient et désactivaient des tensions.
Un circuit qui active et désactive une tension en continu est appelé oscillateur.
Dans ce projet, vous allez utiliser un circuit oscillateur comme horloge (Clok, CLK) de la bascule D.
Reconnaissez-vous le circuit oscillateur sur ce schéma ?

Note:
Dans le schémas le numéro des broches de chaque IC est indiqué. Ces Numéros servent à connecter les fils entre les différentes composantes.
Une fois que vous serez habituer, vous n'aurez plus besoins d'indication de brochage. Le schémas sufffira.
Le circuit oscillateur du timer 555 génère un signal d'horloge transmis à la bascule D, ce qui provoque l'activation et la désactivation continues de la sortie, ou son basculement, tant que vous appuyez sur un bouton-poussoir.
La sortie variable de la bascule D allume et éteint les LED.
Lorsque vous relâchez le bouton-poussoir, le signal d'horloge du 555 s'arrête.
La sortie de la bascule cesse d'alterner et une seule des deux LED s'allume : l'une pour pile et l'autre pour face.
Liste de courses voir Fournitures utiles
Une plaque d'essai (Breadboard) comportant au moins 30 lignes.
Des fils de liaison pour la plaque d'essai : environ 20 pour ce projet.
Un circuit intégré 555 pour créer le signal d'entrée à compter.
Un circuit intégré avec deux bascules D. 74LS74

Une LED verte standard.
Une LED rouge standard.
Deux résistances de 220 Ω pour limiter le courant des LED.
Une résistance de 100 kΩ pour régler la fréquence du son.
Une résistance de 10 kΩ pour régler la fréquence du son.
Une résistance de 1 kΩ pour utiliser comme résistance de rappel pour le bouton de démarrage.
Un condensateur de 1 µf pour régler la fréquence du son.
Un bouton-poussoir pour lancer la pièce.
Un adaptateur secteur 5 V CC pour alimenter le circuit.
Un adaptateur jack cylindrique CC pour connecter l'adaptateur secteur à la platine d'expérimentation.
Ou une autre source de tension de 4.5 à 5V Voir Fournitures utiles
Ce circuit utilise les colonnes d'alimentation positive et négative de chaque côté de la platine d'expérimentation.
Lorsque je dis de connecter un composant à la colonne d'alimentation négative ou positive « à gauche », cela signifie que vous devez utiliser l'une des colonnes d'alimentation du côté gauche de la platine d'expérimentation.
De chaque côté, la colonne positive est indiquée par une ligne rouge à gauche et la négative par une ligne bleue à droite.
Étape 1 : Construction du circuit oscillateur
Commençons par câbler le 555 :
1. Branchez le 555 sur la platine d'expérimentation, près du milieu.
2. Connectez R1, la résistance de 100 kΩ, de la broche 7 du 555 à la colonne d'alimentation positive de droite.
3. Connectez R2, la résistance de 10 kΩ, de la broche 6 à la broche 7.
4. Connectez C1, le condensateur de 1 µF, de la broche 6 à la colonne d'alimentation négative de droite.
Si vous utilisez un condensateur polarisé comme celui que je suggère dans la liste d'achats, assurez-vous de connecter la borne négative à la borne négative de l'alimentation.
La borne négative doit être marquée d'un signe moins ou zéro sur le condensateur lui-même.
5. Connectez un cavalier entre la broche 2 et la broche 6 du 555.
Étape 2 : Ajout du bouton de démarrage
Connectez maintenant le bouton-poussoir entre la broche 4 du 555 et la borne positive de l'alimentation, comme suit :
1. Placez le bouton-poussoir tout en haut de la plaque d'essai, au niveau de l'encoche centrale. Ainsi, un côté de l'interrupteur devrait se trouver sur la rangée supérieure et l'autre sur la rangée 3.
2. Connectez un fil de la broche 4 du 555 aux broches inférieures du bouton-poussoir (rangée 3). Connectez un fil des broches supérieures du bouton-poussoir (rangée 1) à la borne positive de gauche.
3. Connectez R5, la résistance de rappel de 1 kΩ, des broches inférieures du bouton-poussoir à la colonne d'alimentation négative à droite.
Le 555 doit également être alimenté.
Connectez un cavalier entre la broche 1 et la colonne d'alimentation négative à gauche.
Utilisez un autre cavalier pour connecter la broche 8 à la colonne d'alimentation positive à droite.
Étape 3 : Construction du circuit à bascule.
Placez le circuit intégré avec les bascules D (référence 74LS74) sous le 555, de manière à ce qu'il chevauche l'encoche de la plaque d'essai, l'encoche pointant vers le haut.
Ce circuit intégré contient deux bascules D, mais seule la bascule D sera utilisée sur les broches 1 à 6.
Connectez un cavalier entre la sortie inversée Q¯ de la broche 6 de la bascule D 74LS74 et l'entrée D de la broche 2.
Connectez la sortie de la broche 3 du 555 à la broche 3 de la bascule D, qui correspond à l'entrée d'horloge.
La bascule D a également besoin d'alimentation.
Connectez la broche 14 à la colonne d'alimentation positive à droite et la broche 7 à la colonne d'alimentation négative à gauche.
Étape 4 : Ajout des LED pile et face
Dans le projet précédent, vous avez utilisé un transistor pour alimenter une LED à partir de la sortie d'une porte logique, car celle-ci ne fournissait pas suffisamment de courant.
Ce circuit présente le même problème, car les bascules D ne sont que quelques portes logiques dans un circuit intégré. C
ependant, il existe une petite astuce pour contourner cette limitation.
La fiche technique de la bascule D 74LS74 indique que ce circuit intégré ne laisse passer qu'environ 0,5 mA lorsque la tension de sortie est élevée, mais 8 mA lorsque la tension de sortie est basse.
(Recherchez la fiche technique Datasheet de la 74LS74 en ligne si vous souhaitez la consulter.)
Si vous connectez les LED et les résistances à la colonne d'alimentation positive d'un côté et à la sortie de la bascule de l'autre, les LED devraient recevoir un courant de 8 mA lorsque la sortie est basse, ce qui les allume.
Il peut paraître étrange de connecter les LED ainsi, au lieu de les relier à la colonne d'alimentation négative, mais cela permet aux LED de s'allumer lorsque la sortie de la porte est à 0 au lieu de 1.
Quelle que soit la valeur de Q, Q¯ sera toujours à l'opposé.
Si vous connectez une LED à chaque sortie, l'une s'allumera et l'autre non.
Ajoutez les LED pile et face comme suit :
1. Branchez les deux LED au bas de la plaque d'essai, la LED rouge à droite de l'encoche centrale et la LED verte à gauche.
Placez les fils les plus longs (les anodes) sur la rangée inférieure et les fils les plus courts (les cathodes) quelques rangées au-dessus.
2. Connectez un cavalier de la broche 5 de la bascule D à la patte courte de la LED rouge.
Connectez ensuite un autre cavalier de la broche 6 de la bascule D à la patte courte de la LED verte.
3. Connectez une résistance de chaque rangée inférieure à la colonne d'alimentation positive de chaque côté (R3 et R4 du schéma de circuit).
Étape 5 : Lancez la pièce !
Utilisez un fil de liaison pour relier la colonne d’alimentation négative de gauche à celle de droite, puis faites de même pour les deux colonnes d’alimentation positives.
Ensuite, connectez deux fils de liaison à votre adaptateur jack cylindrique :
le pôle positif à l’une des colonnes d’alimentation positives et le pôle négatif
à l’une des colonnes d’alimentation négatives.
Enfin, branchez
l’adaptateur mural d’abord sur l’adaptateur jack cylindrique, puis sur la prise
murale. Une LED devrait s’allumer immédiatement.
Lorsque vous appuyez sur le bouton, les LED devraient alterner rapidement entre allumées et éteintes.
Relâchez le bouton, une seule devrait s’allumer.
Vous pouvez
maintenant utiliser ce circuit pour prendre des décisions.
Par exemple, imaginons que vous vous demandiez : « Dois-je aller jouer au football ce week-end ou au baseball ?»
Le vert signifie aller jouer au football ; le rouge signifie jouer au baseball.
Ou, si vous vous disputez avec un ami pour savoir qui aura le dernier biscuit, laissez le lanceur de pièce décider !
Étape 6 : Que faire si le lanceur de pièces ne fonctionne pas ?
Commencez par vérifier que vous utilisez un adaptateur secteur 5 V.
Toute autre tension pourrait ne pas fonctionner.
Ensuite, si une LED est allumée mais que rien ne se passe lorsque vous appuyez sur le bouton, vérifiez que la bascule D est correctement connectée.
Si aucune LED n’est allumée, il y a certainement un problème avec la bascule D et les LED du circuit.
Comparez soigneusement vos connexions avec le schéma du début de ce projet.
Si votre circuit ne fonctionne pas après avoir vérifié que les circuits de la LED et de la bascule sont correctement connectés, vérifiez les connexions du 555.
Pour vous aider à éviter les mêmes erreurs, je vais partager les problèmes que j’ai rencontrés lors de ma première construction :
J’ai connecté les LED aux broches 4 et 5 de la bascule D au lieu des broches 5 et 6.
J’ai connecté le condensateur à la broche 5 du temporisateur 555 au lieu de la broche 6.
J’ai oublié de connecter la colonne d’alimentation positive de gauche à celle de droite.
Et ensuite ?
Vous avez construit de nombreux circuits différents dans Mes premiers pas en Électronique !
Vous avez maintenant de solides bases en électronique, tant en théorie qu'en pratique. L'étape suivante consiste à vous concentrer sur ce qui vous plaît. Trouvez un projet qui vous tient vraiment à cœur et lancez-vous !
La meilleure façon de continuer à apprendre est de construire de nombreux circuits et de lire sur tout ce qui vous intéresse.
Suivez des tutoriels en ligne et trouvez d'autres livres sur différents sujets liés à l'électronique.
Visitez aussi la section Électronique
Dans la section Créons un jeu !, je vous montrerai comment construire un dernier projet : un jeu vraiment cool où vous devez tester votre vitesse de réaction en « attrapant » une lumière.
Après cela, j'espère que vous continuerez à explorer, à jouer et à vous amuser avec l'électronique.
Il y a tellement de choses géniales à construire !