Projet 8 : Le piano numérique
Mes premiers pas avec le Breadboard
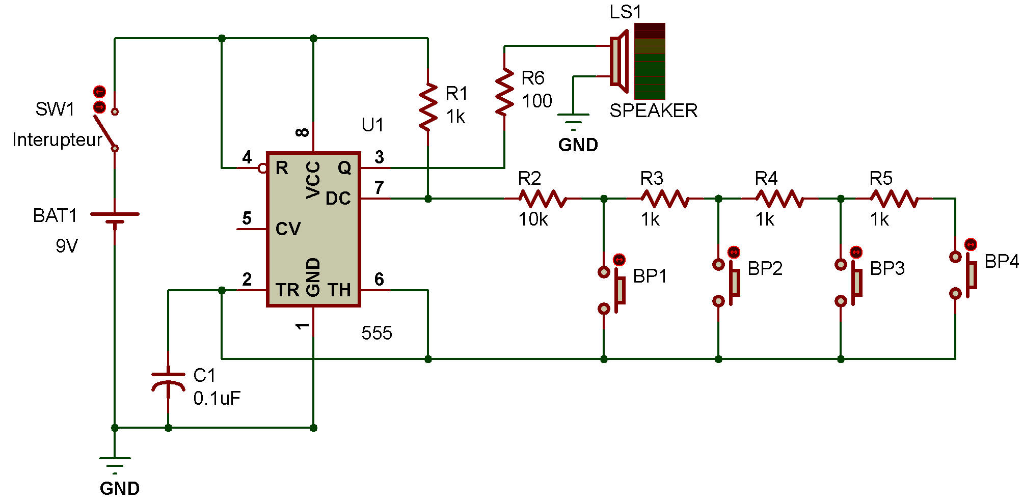
Voir Introduction pour la description des composants
Les quatre boutons de ce projet jouent quatre sons uniques.
LE SCHÉMA DU CIRCUIT


LISTE DES PIÈCES
|
Pièce |
Valeur |
Description |
| Breadboard préparé | Voir: Construisez votre premier circuit sur Breadboard | |
| R1 | 1k | Résistance Standard |
| R2 | 10k | |
| R3-R5 | 1k | |
| R6 | 100Ω | |
| C1 | 0.1µF | Condensateur non polarisé |
| U1 | 555 | Circuit intégré 555 |
| BP1-BP4 | Momentané ON | Quatre mini-boutons-poussoirs tactiles |
| Haut-Parleur | 8Ω | Mini-haut-parleur |
À PROPOS DU CIRCUIT
Dans ce circuit, vous allez construire un
instrument de musique à quatre boutons qui produisent quatre tonalités
différentes.
Pour produire un son, vous devez envoyer une tension
oscillante au haut-parleur.
Vous utiliserez donc un timer 555 pour créer une tension qui s'active et se
désactive rapidement, soit plusieurs centaines de fois par seconde !
La
valeur du condensateur C1, celle de la résistance R1 et la résistance entre les
broches 6 et 7 détermineront la tonalité du son.
Vous placerez des résistances entre chaque bouton-poussoir, de sorte que la pression sur un bouton modifie la résistance du circuit.
Cela signifie que la résistance entre les broches 6 et 7 sera différente
selon le bouton que vous appuyez, ce qui produira une tonalité différente pour
chacun.
Un bouton-poussoir possède quatre broches.
Lorsque vous regarder la figure 8-1, les deux broches avant A et B sont toujours connectées entre elles.
FIGURE 8-1
Un bouton-poussoir possède quatre broches.

Il en va de même pour les deux broches arrière C et D.
Lorsque vous appuyez sur le bouton, la paire de broches avant se connecte à la paire arrière.
Pour ce projet, je préfère connecter les boutons-poussoirs en les plaçant au centre de la plaque, comme illustré sur la figure 8-2.
FIGURE 8-2
Placer les boutons-poussoirs de manière à ce qu'ils couvrent
l'espace.

Cela laisse suffisamment de place pour connecter les résistances et les fils nécessaires.
Le sens de rotation n'a pas d'importance : les boutons-poussoirs ne s'insèrent que dans un seul sens.
Il est conseillé de commencer par monter le circuit avec un seul bouton.
Connectez d'abord le bouton BP1.
Ajoutez ensuite les trois autres boutons une fois le premier fonctionnel.
ERREURS COURANTES
Si vous rencontrez des difficultés pour faire fonctionner le circuit
correctement, vérifiez que vous n'avez pas commis l'une de ces erreurs
courantes :
• Brancher la minuterie 555 à l'envers
• Inverser les
numéros de broches du circuit intégré et connecter les composants aux mauvaises
broches
• Oublier de connecter un fil (Avec autant de connexions, il est
facile de s'y perdre !)
Si vous souhaitez ajouter plus de quatre boutons
à votre clavier, vous pouvez ajouter des boutons-poussoirs et des résistances.
FONCTIONNEMENT DU CIRCUIT
Dans le
projet 7, vous avez appris comment
fonctionne la minuterie 555.
Ce circuit fonctionne de la même manière, à ceci près que dans le projet 7, la sortie s'activait et se désactivait lentement, environ une fois par seconde.
Dans ce circuit, la sortie s'active et se désactive plusieurs centaines de
fois par seconde !
Le condensateur C1 et les résistances R1 à R5
déterminent la fréquence de commutation de la sortie (broche 3) entre un état
haut et un état bas.
Pour calculer la fréquence exacte du son que vous entendez, vous utiliserez la formule de la fréquence de commutation d'un 555 :

La valeur de Rx correspond à la résistance entre les broches 6 et 7 ; elle dépend donc du bouton enfoncé.
Voyons quelle fréquence vous obtenez en appuyant sur BP1 :
Deux résistances connectées en série ont une résistance totale égale à leur
somme.
Si vous entrez ces valeurs dans une calculatrice, vous obtiendrez 686.
Cela signifie que la fréquence du premier bouton est de 686 Hz.
Pour
les autres boutons, voici la valeur de Rx à entrer dans la formule de
fréquence :
Deux résistances connectées en série ont une résistance totale égale à leur somme.
BP2 : Rx = R2 + R3 = 10 kΩ + 1 kΩ = 11 kΩ
BP3 : Rx = R2 + R3 + R4 = 10
kΩ + 1 kΩ + 1 kΩ = 12 kΩ
BP4 : Rx = R2 + R3 + R4 + R5 = 10 kΩ + 1 kΩ + 1
kΩ + 1 kΩ = 13 kΩ
En effectuant ces calculs, vous devriez obtenir :
BP2 : 626 Hz ; BP3 : 576 Hz ; BP4 : 533 Hz
Pour modifier la fréquence
(ou la tonalité) de chaque bouton, vous devez ajuster la valeur des résistances
R2 à R5.
Commencez par des incréments de 100 Ω (ex. pour la 10k = 9.9 k), puis diminuez progressivement pour affiner la tonalité.